The majority of metabolic markers that are common in dementia and Alzheimer's
disease, are also associated with neuronal degradation, and also associated with
absolute or functional vitamin B12 deficiency. Careful monitoring of these
markers potentially could result in prevention of dementia.
Elevated homocysteine- an associative marker for functional vitamin B12
deficiency
Decreased creatine - a methylation product, which is reduced in functional B12
deficiency
Decreased GSH:GSSG ratio
=>
Protein misfolding
Decreased production of hydrogen-sulphide - and essential neurotransmitter, a product of the sulphation cycle
Sleep
disorders - due to reduced production of the methylation product, melatonin
Reduced activity of the iron-sulphur protein aconitase - an indicator of iron
and B12 deficiency
Reduced myelination and repair- due to lack of melatonin and vitamin D
deficiency.
Reduced levels of vitamin D - Vitamin D works in combination with melatonin in
the differentiation of neuronal stem cells to myelin-producing oligodendrocytes
Frailty - due to iron and functional B12 deficiency
Apart from
the overt "mental" signs of early Alzheimer's disease (AD), it has now been shown that there are
definitive metabolic signs of AD. Analysis of
the serum and urine of persons with dementia and Alzheimer's disease has shown
some significant differences between normal healthy individuals and those with
developing cognitive impairment and Alzheimer's disease. Whilst these markers
may not necessarily be definitive for diagnosis of Alzheimer's disease it should
be possible to plot the progression or initiation of the disease by measurement
or the markers, and knowledge of what the markers "mean" may suggest possible causes for the
development of the symptomatology of AD. Some of these markers are outlined below,
with an explanation of what they mean or how they correlate with the condition.
The explanations are quite detailed however, they do show that it should be
possible to measure or detect changes in metabolism along the "journey", by
using the markers.
Figure. Increase in Homocysteine with Age (Seshadri etal,
(2)
Homocysteine: Homocysteine is an unusual
amino acid, not coded for by DNA, and not found in proteins, but rather it
is produced as a metabolic
by-product of the methylation cycle. In normal individuals homocysteine is
either processed to form methionine by the methyl-vitamin B12 dependent enzyme,
methionine, synthase, or it is taken into the sulphation cycle by
processing of an enzyme called cystathionine beta synthase (CBS). Elevated
homocysteine has been shown to be an indirect risk factor for vascular
disease and for dementia in older people (1,2). It is also associated with
hypertension (3). Alzheimer's disease
progression is associated with increasing hyper-homocysteinemia (elevated
homocysteine) and vascular
dementia (4,5). It has also been associated with thinner cortical gray matter (6) decreased hippocampal
volume (7) and brain atrophy (8). Elevated
homocysteine has also been associated with reduced production of the
vasodilators nitric oxide and hydrogen sulfide (H2S) (9).
Elevated homocysteine has also been associated with a decrease
in Mini Mental Score Estimation (MMSE) values in AD (10-14).
Typically the elevated homocysteine, per se, has been thought to be causally
related to the above conditions, however, it is much more likely that the
nutritional deficiencies in iron, folate, B12, vitamin B6, or functional
vitamin B2 are the true causes of the conditions, and homocysteine is but a
marker of such deficiencies. Studies have shown that homocysteine levels
start to rise as serum ferritin levels fall below 50 ug/L.
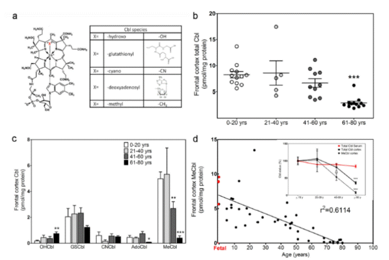
Figure. Decrease in methyl B12 in the
frontal lobe of the brain during ageing (Data from Zhang etal, (18))
Reduced levels of vitamin B12 have also been
associated with uncoupling of important iron-sulphur proteins, such as
aconitase, succinate dehydrogenase, and complex III, in the important Krebs
cycle and the electron transport chain. There is also a reduction in the
activity of GABA aminotransferase, which may explain the depression, which
often accompanies vitamin B12 deficiency. More recently, iron-sulphur
proteins have also been implicated in the final activation step of vitamin
D, in which 25-hydroxyvitamin D (calcidiol) is converted to the active
molecule 1,25 dihydroxyvitamin D (calcitriol), through the interaction of
CYP27A1, ferredoxin (an iron-sulphur protein) and ferredoxin reductase..
Vitamin B12:
Vitamin B12 deficiency has been shown to be associated with frontotemporal
dementia and increased memory loss (16). Levels of serum vitamin
B12 below 300 pmol/L have been shown to result in increasing reduction in mental capacity as can be determined by Mini
Mental Score Estimations (MMSE)(17). Vitamin B12 is essential for the formation
of the myelin sheath around nerves and vitamin B12 deficiency has also been
associated with myelin degeneration (18)
. Levels of methyl B12 have been shown to be greatly reduced in the elderly
brain (18)
and significant improvement in cognitive function has been shown with
intravenous administration with methyl B12 (19,20).
Lack of myelination of nerves greatly reduces the speed at which they can
carry information. Unfortunately, vitamin B12 deficiency is very commonly
missed, possibly due to the reliance on the old haematological assessment of
vitamin b12 deficiency, which was based on the early belief that the
only role for vitamin B12 in the body is for the production of red blood
cells, which technically it doesn't do. This method of assessment disregards
the important
role that vitamin B12 plays in maintaining methylation and in energy production, as such they will not treat
patients for vitamin B12 deficiency unless they are below 150 pmol/L (21).
This means that the many people who have early signs of vitamin B12
deficiency are not being treated for the condition, rather are treated with
numerous drug cocktails for a variety of conditions, such as cardiomyopathy,
depression, psychosis, impaired cognition, which if properly diagnosed at
early onset would potentially halt the progression of dementia.
Reduced vitamin B12 levels impact upon energy
production in mitochondria, and through it's essential role in methylation
and the production of S-Adenosylmethionine, reduced methyl B12 also results
in lower levels of creatine and creatine phosphate, and reduced activity of
the electron transport chain due to lower production of ubiquinol (CoQ10).
Reduced cognitive function is associated with lower levels of ubiquinone in
several conditions including autism, Huntington's disease and dementia (22,23).
Ubiquinol administration has been claimed to be neuroprotective in
neurodegenerative diseases (23).
Serum coenzyme Q10 levels have been touted as being a useful predictor of
dementia (24,25,26).
Over 40% of all methylation goes to the production of creatine. Low levels
of creatine are a feature of AD. Low levels of acetylcholine in the brain.
Other B12 deficiency markers include HVA, VMA, QA, KA, 5HIAA,
MMA, Pyroglutamate, reduced SAM:SAH ratio,
Further complicating the association of vitamin
B12 with dementia, is the association between metformin use and vitamin B12
deficiency in patients with type 2 diabetes, where it has been found that on
average there is a 57 pmol reduction in B12 levels after 6 weeks to 3 months
of use (27).
In addition, it has been found that there is
reduction in vitamin B12 levels as body mass index increases. This may be as
a result of lack of functional B2 (as FMN and FAD), which would both reduce
the ability to burn fat and also reduce B12 cycling.
Homocysteine:
Functional vitamin B12 deficiency is associated with elevated
homocysteine, as seen in AD, ASD and PD. This in turn is associated with
increased cerebrospinal levels of Beta Amyloid protein. Supporting the
concept of increased mis-folding of proteins in functional B12 deficiency.
Oikonomidi et al, 2016
Creatine:
Movement of ATP formed within the mitochondria, out into the cytoplasm of the
cell is greatly enhanced by the action of membrane-bound creatine-kinase, using
creatine as backbone to accept the high energy phosphate from ATP. Formation of
creatine is dependent upon methylation of guanidinoacetate by the enzyme GNMT,
which uses SAM as the methyl-donor. Over 40% of all methylation in the body is
involved in the production of creatine. Executive function in geriatric depression
was found to be correlated with levels of phosphocreatine (28).
Creatine deficiency has been demonstrated in conditions such as Chronic Fatigue
Syndrome, in which brain fog, is a common symptom, and in autism, in which the
children have difficulties in speech, continence, and have sleep disorders,
which are all conditions also associated with AD. Creatine deficiency is also a
feature of Alzheimer's disease (Roschel
etal, 2021; Osaki
etal, 2022; Snow
etal, 2020; Mihara
etal, 2006).Creatine
has also been shown to have an essential role in production of energy for
myelination and remyelination of nerves by oligodendrocytes.
The penultimate step in energy production within the cell is the transfer of ATP across the
mitochondrial membrane via the enzyme creatine-kinase, to an awaiting creatine
molecule in the cytoplasm of the cell to make the high energy phosphate donor
Creatine-Phosphate. Without this step, the generation of ATP within the
mitochondria is futile. Thus, the creatine/phosphocreatine shuttle system is an
essential component of transport of energy, produced in the mitochondria, into
the cytoplasm of the cell (Sacks et al, 1978) . As such, it is thought to be
essential for storing of high phosphate-bound energy, particularly in those
cells with high energy demand. Creatine levels are high in tissues such as
muscles, the brain, and are also very high in the oligodendrocytes Braissant
etal, 2007; 2008; 2011) and astrocytes. It has been known for some time
that Creatine-kinase mRNA levels are high in oligodendrocytes and astrocytes Molloy etal, 1992.
The methylating enzyme GAMT, which is involved in the final step in creatine synthesis is similarly
found in these cells Tachikawa
etal, 2004). Whist originally it was thought that most of the Creatine in the
brain was of peripheral origin, more recently evidence suggests that the ability
of creatine to cross the blood brain barrier is very poor, and hence the
majority of Creatine used in the brain comes from endogenous synthesis (Braissant
etal, 2007; 2008; 2011). This, then, potentially creates a problem in functional
vitamin B12 deficiency, because the synthesis of Creatine in the brain will also
require an active methylation cycle locally in the brain, to provide the methyl
donor SAM for use by GAMT in the synthesis of Creatine.The corollary to
this is that in functional B12 deficiency (shown above), there will be a reduced
production of creatine, with resultant brain fog and difficulty in thinking,
characteristic of AD. Studies on Vegan
subjects given 5 gm per day creatine-monohydrate, showed a significant
improvement in cognitive scores after 4 weeks of supplementation. The mechanism
was presumed to be greater uptake of creatine into the brain and neuronal cells
(Rae etal, 2003). A similar improvement was seen cognition by Hammet and
co-workers (2010).
Iron: Depletion of serum ferritin (an iron
carrying/storage protein) and iron
accumulation in the brain has been found in AD (29-33). The level of
iron deficiency as measured by serum iron and transferrin saturation correlated
with lowering of cognitive scores (34). Iron accumulation in the
brain has been posed as an initiating factor in the aggregation of beta amyloid,
such as is
seen in the brains of persons with advanced dementia (35). Iron dysregulation
has also been proposed as a mechanism for the disruption of iron-sulfur
biogenesis (35). Ferritin levels in the cerebrospinal
fluid have been found to be predictors of AD disease outcomes (36), with increasing levels of ferritin in the brain being negatively
associated with cognition. Diagnosing iron deficiency is very controversial and
there are two distinct "camps" defining iron deficiency. One "camp", appears to
believe that iron is only used for the production of the heme structure in
proteins such as Haemoglobin. This group defines iron deficiency at the level
when haem production is reduced. They thus define iron deficiency at 15-20 ug/L
ferritin. This is despite evidence that even for heme-dependent enzymes, such as
CBS and aconitase, activity starts to fall as ferritin values drop below 70
ug/L. It appears that these people are still using old reference values or
text books possibly written by early physicians such as Hippocrates or Pedanius
Dioscorides. These individuals, and in fact most of the medical text books and all
the psychology text books that we could find, have totally ignored the non-haem
uses for iron, viz, the formation of iron-sulphur complexes and the resultant
iron-sulphur proteins, and the use of "singlet" iron in enzymes such as tyrosine
hydroxylase. Formation of iron-sulphur complexes and the activity of
iron-sulphur proteins is reduced a much higher concentrations of serum ferritin,
and our data suggests that the inflection point for this (as judged by aconitase
activity - a major enzyme in the Krebs cycle - see below) is at around 100 ug/L
ferritin, which is the definition of many research groups to define iron
deficiency (the second "camp). This is particularly important as recovery
from heart failure improves as serum ferritin rises from 20 to 100 ug/L.
In addition, there is a decrease in muscle iron as ferritin drops from 100 ug/L,
potentially explaining the decrease in muscle strength seen in dementia. Further, as
early as 1976, it was shown that muscle loss of iron preceded the development of
anemia in rats (37).
Iron deficiency in the brain precedes the signs of iron deficiency in RBC production. Serum ferritin levels below 76 ug/L are associated with
abnormalities in neonatal recognition memory, and neuronal processing (38-44). Further, a recent study has
shown that lower iron levels (as judged by serum ferritin) are associated with
decreased brain activity and lower energy expenditure, as well as a reduced
heart rate (45).Reduced
iron stores in bone marrow are apparent when ferritin levels drop below 75 ug/L
(46).Given that iron deficiency is associated with depression
(a common symptom in dementia), which is possibly due to dissociation of the
iron-histidine chelate within tryosine hydoxylase, it seems incongruous that the
potential exists for health professionals to treat depression with
anti-depressants who sit in "the first camp", whilst in all possibilities iron
supplementation would be a much more successful/useful approach, particularly
for those who have ferritin between 20-100 ug/L. This, though, might be at odds
with the massive US$14 billion spent on anti-depressants in 2014. Perhaps it is
time for pathology labs to move on from defining iron deficiency in terms of
oxygen carrying capacity of red blood cells and move into the real world where
iron is essential for energy metabolism, and synthesis of neurotransmitters such
as dopamine and serotonin, and so adjust their ranges to reflect more accurately
the true values for iron deficiency. Interestingly, in discussions that we have
with several labs working on iron deficiency, they have deliberately set their
definition of iron deficiency to less than 15 ug/L ferritin, as they were
worried that if they lifted their cut-off values higher, too many of their
subjects would be deemed iron deficient
.
In the graph the MMSE score is plotted against
the activity of the enzyme aconitase (Figure. Data from Mangialasche etal,
(39)
Sleep Disorders.:
Sleep disorders are associated with cognitive decline and are common to
neurodegenerative diseases such as dementia and Alzheimer's disease Holingue
etal, 2018; Mattis and Sehgal, 2016; Blackman et al, 2020; Porter etal, 2015;
Chen etal, 2015; Henry etal, 2019; Sabia etal, 2021; Peter-Derex etal, 2015).
One of the most common symptoms of vitamin B12 deficiency is sleep disorders.
The main sleep hormone is the methylation product, melatonin, which is formed by
methylation of N-Acetyl-serotonin. Children with sleep disorders as a child are
often B12 deficient. Of particular relevance to dementia, is the observation
that m Melatonin, in combination with vitamin D is intrinsically involved in the
activation of neuronal stem cells, into myelin-producing oligodendrocytes (see
below).."Endogenous melatonin levels are inversely associated with age and
cognitive defects" (Sumsazzman etal, 2021).
Aconitase:
Aconitase is one of the first enzymes in the citric acid cycle (Krebs cycle) that is involved
in processing acetyl-CoA, the common metabolic break-down product of fats,
sugars and proteins. Decreased activity of aconitase has been found to parallel the drop in
Mini
Mental Score in progressive dementia and Alzheimer's disease (46-48). Reduced aconitase activity
has been shown to correlate with ageing (49). Reduced usage of acetyl-CoA
by the CAC in AD is apparent by the finding of increased levels of Acetyl-CoA in
the hippocampal cortex in AD patients when compared to controls (50). Reduced consumption of acetyl-CoA
for energy also leads to an increase in cholesterol, which is also common in
AD (14).
Reduced aconitase activity can be measured by increasing levels of citric
acid in the urine.
Aconitase activity is also a surrogate marker
for the integrity of iron-sulphur proteins in general, hence as aconitase
activity drops so too will the level of activity of GABA-aminotransferase,
Ferredoxin, Lipoate Synthase, and Xanthine oxidase.
Acetylcholine: Acetylcholine is a major
neurotransmitter involved in short term memory and in transmission of
information from nerves to muscles. AD is associated with the
loss of cholinergic neurons (nerves that respond to acetyl choline) in the brain, which may result from the decreased
levels of acetylcholine in the brains of the AD
individual. Increasing the level and persistence of acetylcholine in the brain
is one of the major therapies used in treatment of AD. Acetylcholine is normally
broken down by acetylcholine esterase (AChE) and AChE inhibitors have been
approved for use in the treatment of AD, albeit with little success (50).
Unfortunately, to date treatment has not addressed the basic question of why the
levels are reduced. One of the best sources of choline are eggs, and there is a
reduced risk of Alzheimer's disease in those with a higher egg intake (Pan et
al, 2024).
GSH:GSSG ratio:
Glutathione is essential for reduction of metals such as iron, and copper, and
reduced levels of free GSH are found in AD. The GSH:GSSG ratio within the cell
also determines the extent of "disulfide shuffling" seen during the correct
folding of proteins produced within the cells.
Protein folding is the process by which a polypeptide chain
acquires its functional, native 3D structure. Protein misfolding, on the other
hand, is a process in which protein fails to fold into its native functional
conformation. This mis-folding of proteins may lead to precipitation of a number
of serious diseases such as Cystic Fibrosis (CF), Alzheimer's Disease (AD),
Parkinson's Disease (PD), and Amyotrophic Lateral Sclerosis (ALS), Autism
Spectrum Disorder etc. (Yadav et al, 2019; Gamez et al, 2018, Wankhede et al,
2022) This is postulated to be one of the
main reasons for the occurrence of protein aggregates in the brain, such as
those containing Tau and Beta Amyloid. Alterred GSH:GSSG ratio correlates with
iron precipitation in the brains. The reduced ratio of GSH:GSSG is a result of
lower levels of active vitamin B2, as FAD, which is used as a co-factor by
glutathione reductase.
Hydrogen sulfide:
Hydrogen sulfide (H2S) is an important gaseous neurotransmitters produced in the
brain. Production of H2S has been shown to be reduced in AD (53).
Several studies have shown a potential therapeutic use of H2S in improving
memory in AD (53-55) and in reducing Aβ amyloid plaques (50). Reduced
production of H2S has also been found in hyperhomocysteinemia (9,48).
Production of H2S is dependent upon movement of dietary sulphur resident in
methionine, through the enzyme CBS and into the sulphation cycle. Such movement
is reduced in B12 deficiency.
Cytochrome C Oxidase. Cytochrome C oxidase
catalyzes the last step in the mitochondrial electron transfer chain, in which
the energy generated by the electron transport chain is converted to ATP. The
activity of this enzyme has been shown to be reduced in AD (51). Such a drop in
activity is correlated with reduced energy production. The enzyme has heme iron
and copper as co-factors, and reduced activity would be expected in a deficiency
of any of these co-factors.
Bioenergetics. Factors such as lack of Cytochrome-C oxidase
and aconitase function, iron deficiency and vitamin B12 deficiency would all
compound to greatly reduce the bioenergetic output common to dementia, and
particularly late onset Alzheimer's disease (LOAD), as recently observed by
Cohen and co-workers (52).
Thus, energy input into the Krebs cycle becomes increasingly small due to lack
of aconitase activity, energy transfer out of Krebs into the Electron Transport
chain (ETC) would be reduced due to lack of activity of succinate dehydrogenase,
and electron transfer within the ETC would slowly grind to a halt due to lack of
CoQ10. What ATP that is produced would be compromised by the lack of production
of creatine. Effectively this would mean that the entire brain would gradually
become starved of energy. Lack of creatine production, alone, has been
associated with decreased mental function, such as is seen in cretinism. It is
hard to imagine why one would need to explore further to understand the mental
decay in AD.
Melatonin:
Melatonin levels in the body are highest immediately after
birth and for the first 5 years of life, after that they drop off with time,
until by age 60 the levels are less than one tenth those seen at 3 years old.
Potentially this, alone, can explain the deterioration in the brain as we age.
Hence, it would almost be like an apoptotic event, or programmed cell death.
Potentially, this, when combined with the lack of vitamin B12 in the brain could
explain the inevitable progression of Alzheimer's disease.
Melatonin levels during development (Grivas and Savvidou, 2007)
Nitric oxide:
Nitric oxide is synthesized by the enzyme nitric oxide synthase (NOS). Vascular blood flow can be increased by the activity of endothelial nitric oxide synthase (eNOS), which synthesizes the powerful vasodilator, nitric oxide (NO).
Reduced cerebral blood flow is a feature of AD, which would in turn reduce the
flow of nutrients to the brain as well as restrict the removal of metabolic
by-products from the brain. Studies by Selley (57) have shown that there
is a highly significant decrease in the plasma concentrations of NO in AD, which
is negatively correlated with Hcy concentrations. Reduced NO production has also
been correlated with elevated homocysteine and hypertensive disorders (56), both
are features of dementia.
Serotonin: Reduced levels of serotonin have
been found in the serum of persons with AD (59-63). This may be reflected in the increased use of
anti-depressants in persons with AD (54).
Selenium. Selenium is an essential co-factor
(enzyme "helper") for the a number of enzymes, including Glutathione
Peroxidase and formate dehydrogenase, but more importantly it is involved in the
deiodination of the thyroid hormone T4 to form T3. T3 in turn is involved in the
induction of riboflavin kinase, to convert riboflavin (vitamin B2) to one of the
two active
forms of the vitamin, FMN, whilst molybdenum is required for the formation of
the second active form of the vitamin, FAD. Without these
reactions, dietary or supplementation vitamin B2 is almost useless and functional
B2 deficiency results.
Studies by Cardoso and others (65,66) have shown that the selenium status
in the elderly is related to cognitive decline, with erythrocyte selenium (red
blood cell Se) significantly lower in elderly with AD, than in those in the
control group. Persons with mild cognitive impairment have reduced Se when
compared to controls, yet higher than the AD group. Studies in mice have shown
increased production of amyloid-B plaques in selenium-deficient mice (67)
Demyelination.
Myelin loss is a consistently seen in AD, both in the central nervous system and
in the peripheral nerves, particularly in those nerves involved in
proprioception (68). Lack of iron, vitamin D and vitamin B12 potentially
contribute to the inability of oligodendrocytes to maintain and repair the
myelin sheath. Evidence suggests (68) that white matter hyperintensities,
characteristic of AD, are associated with myelin loss, and the loss of
myelinated axons. White matter in the brain of AD patients reveals decreased
amounts of total protein, myelin basic protein (MBP) myelin proteolipid protein
and cholesterol. Differentiation of oligodendrocyte precursor cells is dependent
upon the action of melatonin, a neuropeptide hormone whose levels are decreased
in vitamin B12 deficiency. Neuronal circuits with higher neuronal activity are
"given preference" in myelination, supporting the "use it or lose it" concept of
AD. Apart from the need for melatonin, oligodendrocytes require 2-3 times the
energy level of other cells in the CNS and are highly dependent upon iron for
energy production in Krebs cycle and the CNS. Depletion in glutathione reductase
activity has the effect of reducing available Fe++ for production of
iron-sulphur proteins in the CNS.It is known that melatonin levels are lower in
AD (Xu etal, 2015; Sumsazzman etal, 2021; Tseng etal, 2022), and "Endogenous
melatonin levels are inversely associated with age and cognitive defects" (Sumsazzman
etal, 2021). Melatonin has also been shown to have neuroregenerative properties
(Potes etal, 2023).
Vitamin D and
Dementia. As
described above, vitamin D is essential for neuronal differentiation and for
myelination of nerves. In vitamin D deficiency at birth myelination is delayed.
Vitamin D has also shown promise in neuroregeneration in models of AD (Morella
etal, 2018;; Nasrabady etal, 2015;
Gáll etal, 2021); Landel etal, 2015;
Szczechowiak etal, 2015) Vitamin D deficiency has been associated with
neurodegenerative diseases such as dementia, PD, and AD (Gail, etal, 2021).
Under the Nexus theory of vitamin D activation, all of iron, B2, B12, and
vitamin D are required for maintenance of neuronal function, and lack of any of
these will result in gradual neuronal degradation and eventual loss of function.
Vascular disease, hypertension and
Dementia.
Hypertension (high blood pressure) is prevalent risk factor for stroke (blockage
of blood flow, or rupture of an artery to or in the brain), and may contribute
to the development of dementia due to lack of oxygen at the site of the event,
or subsequent neuroinflammation
(69). Several studies have shown that
metabolic vitamin B12 deficiency and elevated homocysteine is common in Large
artery artheroscleerosis ,small vessel disease and cardioembolic atherosclerosis
(70), suggesting an as yet unidentified role
for vitamin B12 in these conditions.
Glucose hypometabolism. Metabolism of glucose ultimately finishes
at the enzyme pyruvate decarboxylase, a vitamin B1, B2 and lipoate dependent
enzyme. Deficiency of vitamin B2 leads to hypometabolism of glucose (as is seen
in diabetes) and build up of lactic acid. Studies looking at cerebrospinal fluid
of patients with Alzheimer's disease have shown hypometabolism of glucose and
increased production of lactic acid, commensurate with a block in activity
of the enzyme, similar to that observed in vitamin B2 deficiency
(71, 72). It is
well known that the decreased brain utilization of glucose always accompanies
the development of AD and precedes clinical manifestations by many years (73,
74)
Mitochondrial Diseases of the Brain. Dementia is one of the
classical Mitochondrial diseases of the brain, which is characterized by
behavioural, motor and cognitive impairments. Altered mitochondrial function has
been implicated in the pathogenesis of various neurodegenerative diseases such
as Parkinson's disease, Alzheimer's disease, Friedrich's Ataxia, and
Amylotrophic Lateral sclerosis (73).
More recently it has been shown that autism and Chronic fatigue syndrome also
represent mitochondrial diseases of the brain.
Decreased a-ketoglutarate activity in the brain in
Alzeimer's. Further reduction in energy output in the brain of people
with AD is seen in the reduced level of a-ketoglutarate in the brain of people
with AD potentially implicating reduced levels of vitamin B1, vitamin B2 and
lipoate (74, 75).
Beta Amyloid Plaques. Whilst it is not
possible to see these directly, inspection of the brains of AD reveals the
presence of "beta-amyloid" plaques. These are postulated to be caused
by improper
processing of "amyloid precursor protein to yield beta amyloid".
Neurofibrillary Tangles. Microscopic inspection of the
brain of AD patients reveals the presence of "neurofibrillary tangles". These
have been postulated to occur due to improper functioning of a protein called "Tau"
which is responsible for stabilizing microtubules within the nerve cells. This
improper processing then causes disruption of the microtubule structures leading
to neurofibrillary tangles. An excellent
video describing this process can be found at
alzheimers-disease-video.
The potential reasons
for, or causes of, the
deficiencies outlined above will be discussed on the relevant
web-page.
Sott etal, 2005. Randomized controlled trial of
homocysteine-lowering vitamin treatment in elderly patients with vascular
disease
PMID:
16332666
Seshadri etal, 2002.Plasma homocysteine as a risk factor for
dementia and Alzheimer's disease. PMID:
11844848
Zeng etal, 2015 Homocysteine, endothelin-1 and nitric oxide in
patients with hypertensive disorders complicating pregnancy. PMID:
26923880
Kamat etal, 2015 Homocysteine induced
cerebrovascular dysfunction: Al link to Alzheimer's disease etiology.
PMID:
26157520
Wang etal, 2014 Meta-analysis of plasma homocysteine
content and cognitive function in elderly patients with Alzheimer's disease.
PMID:
25664013
Madsen etal, 2015 Higher homocysteine associated
with thinner cortical gray matter in 803 participants from the Alzheimer's
disease neuroimaging initiative.
PMID:
25444607
Choi etal, 2014 Association of homocysteine with
hippocampal volume independent of cerebral amyloid and vascular burden.
PMID:
25424964
de Jager 2014 Critical levels of brain atrophy associated
with homocysteine and cognitive decline. PMID:24927906
Pushpakumar etal, 2014 Endothelial dysfunction: the link
between homocysteine and hydrogen sulfide. PMID:
25008153
Ravaglia etal, 2004 Homocysteine and cognitive
performance in healthy elderly subjects.
PMID:
15207433
Ravaglia etal, 2003 Homocysteine and cognitive
performance in healthy elderly community dwellers in Italy.
PMID:
12600859
Adunsky etal, 2005 Plasma homocysteine levels and
cognitive status in long-term stay geriatric patients....
PMID:
15680497
Koike etal, 2008 Raised homocysteine and low folate
and vitamin B12 concentrations predict cognitive decline in community-dwelling
older Japanese adults.
PMID:
18835068
Li etal, 2008 Cognitive performance and plasma
levels of homocysteine, vitamin B12, folate and lipids in patients with
Alzheimer disease.
PMID:
18931498
Issac etal, 2015 Vitamin B12 deficiency: an important
reversible co-morbidity in meuropsychiatric manifestations. PMID:
25722058
Morris etal, 2012. Vitamin B-12 and folate status in
relation to decline in scores on the mini mental state examination in the
Framingham heart study PMID:
22788704
Inada etal 1982 Cobalamin contents of the brains in some
clinical and pathological states. PMID:
7160970
Zhang etal, 2016 Decreased levels of vitamin B12 in aging,
autism and schizophrenia. PMID:
26799654
Ikeda etal 1992 Treatment of Alzheimer-type dementia with
intravenous mecobalamin. PMID:
1638584
Eastley etal, 2000 Vitamin B12 deficiency in dementia and
cognitive impairment: the effects of treatment on neuropsychological function.
PMID:
10713580
Manassiev 2014 Re:vitamin B12 deficiency www.bmj.com/content/349/bmj.g5226rr/763712
Fisar etal, 2016 Mitochondrial respiration in the platelets
of patients with Alzheimer's disease PMID 2671932
Mattis J, Sehgal A. Circadian Rhythms, Sleep, and Disorders of Aging. Trends
Endocrinol Metab. 2016 Apr;27(4):192-203. doi: 10.1016/j.tem.2016.02.003. Epub
2016 Mar 3. PMID: 26947521; PMCID: PMC4808513.
Holingue C, Wennberg A, Berger
S, Polotsky VY, Spira AP. Disturbed sleep and diabetes: A potential nexus of
dementia risk. Metabolism. 2018 Jul;84:85-93. doi:
10.1016/j.metabol.2018.01.021. Epub 2018 Feb 1. PMID: 29409842; PMCID:
PMC5995651.
Blackman J, Swirski M, Clynes J, Harding S, Leng Y, Coulthard E.
Pharmacological and non-pharmacological interventions to enhance sleep in mild
cognitive impairment and mild Alzheimer's disease: A systematic review. J Sleep
Res. 2021 Aug;30(4):e13229. doi: 10.1111/jsr.13229. Epub 2020 Dec 2. PMID:
33289311; PMCID: PMC8365694.
Porter VR, Buxton WG, Avidan AY.
Sleep, Cognition and Dementia. Curr Psychiatry Rep. 2015 Dec;17(12):97. doi:
10.1007/s11920-015-0631-8. PMID: 26478197.
Chen JC, Espeland MA, Brunner RL,
Lovato LC, Wallace RB, Leng X, Phillips LS, Robinson JG, Kotchen JM, Johnson KC,
Manson JE, Stefanick ML, Sarto GE, Mysiw WJ. Sleep duration, cognitive decline,
and dementia risk in older women. Alzheimers Dement. 2016 Jan;12(1):21-33. doi:
10.1016/j.jalz.2015.03.004. Epub 2015 Jun 15. PMID: 26086180; PMCID: PMC4679723.
Henry A, Katsoulis M, Masi S,
Fatemifar G, Denaxas S, Acosta D, Garfield V, Dale CE. The relationship between
sleep duration, cognition and dementia: a Mendelian randomization study. Int J
Epidemiol. 2019 Jun 1;48(3):849-860. doi: 10.1093/ije/dyz071. PMID: 31062029;
PMCID: PMC6659373.
Sabia S, Fayosse A, Dumurgier J,
van Hees VT, Paquet C, Sommerlad A, Kivimäki M, Dugravot A, Singh-Manoux A.
Association of sleep duration in middle and old age with incidence of dementia.
Nat Commun. 2021 Apr 20;12(1):2289. doi: 10.1038/s41467-021-22354-2. PMID:
33879784; PMCID: PMC8058039.
Xu J, Wang LL, Dammer EB, Li CB,
Xu G, Chen SD, Wang G. Melatonin for sleep disorders and cognition in dementia:
a meta-analysis of randomized controlled trials. Am J Alzheimers Dis Other Demen.
2015 Aug;30(5):439-47. doi: 10.1177/1533317514568005. PMID: 25614508.
Peter-Derex L, Yammine P,
Bastuji H, Croisile B. Sleep and Alzheimer's disease. Sleep Med Rev. 2015
Feb;19:29-38. doi: 10.1016/j.smrv.2014.03.007. Epub 2014 Apr 3. PMID: 24846773.
Sumsuzzman DM, Choi J, Jin Y,
Hong Y. Neurocognitive effects of melatonin treatment in healthy adults and
individuals with Alzheimer's disease and insomnia: A systematic review and
meta-analysis of randomized controlled trials. Neurosci Biobehav Rev. 2021
Aug;127:459-473. doi: 10.1016/j.neubiorev.2021.04.034. Epub 2021 May 3. PMID:
33957167.
Tseng PT, Zeng BY, Chen YW, Yang
CP, Su KP, Chen TY, Wu YC, Tu YK, Lin PY, Carvalho AF, Stubbs B, Matsuoka YJ, Li
DJ, Liang CS, Hsu CW, Sun CK, Cheng YS, Yeh PY, Shiue YL. The Dose and
Duration-dependent Association between Melatonin Treatment and Overall Cognition
in Alzheimer's Dementia: A Network Meta- Analysis of Randomized
Placebo-Controlled Trials. Curr Neuropharmacol. 2022;20(10):1816-1833. doi:
10.2174/1570159X20666220420122322. PMID: 35450525; PMCID: PMC9886806.
Potes Y, Cachán-Vega C, Antuńa
E, García-González C, Menéndez-Coto N, Boga JA, Gutiérrez-Rodríguez J, Bermúdez
M, Sierra V, Vega-Naredo I, Coto-Montes A, Caballero B. Benefits of the
Neurogenic Potential of Melatonin for Treating Neurological and Neuropsychiatric
Disorders. Int J Mol Sci. 2023 Mar 2;24(5):4803. doi: 10.3390/ijms24054803. PMID:
36902233; PMCID: PMC10002978.
Yang etal, 2016 Neuroprotection of Coenzym Q10 in
neurodegenerative diseases PMID
26311425
Momiyama, 2014 Serum coenzyme Q10 levels as a predictor of
dementia in a Japanese general population PMID
25463069
Yamagishi etal, 2014 Serum coenzyme Q10 and risk of disabling
dementia the circulatory risk in communities PMID
25463064
Isobe etal, 2009 Increase in the oxidized/total coenzyme Q-10
ratio in the cerebrospinal fluid of Alzheimer's disease patients PMID
19907182
Chapman etal, 2016 Association between metformin and vitamin
B12 deficiency in patients with type 2 diabetes... PMID
27130885
Harper et al, 2016 Brain levels of high-energy phosphate
metabolites and executive function in geriatric depression. PMID:
26891040
Parks et al, 2013 Teaching neuroimages: neurodegeneration
with brain iron accumulation in aceruloplasminemia. PMID:
24218322
Crespo etal, 2014 Genetic and biochemical markers in patients
with Alzheimer's disease support a concerted systemic iron homeostasis
dysregulation. PMID:
24199959
Guerreiro etal, 2015 Decrease in APP and Cp mRNA expression
supports impairment of iron export in Alzheimer's disease patients.
PMIT:
26209012
Milward etal, 2010 A cross-sectional community study of serum
iron measures and cognitive status in older adults. PMID:
20182059
Roschel H, Gualano B, Ostojic SM, Rawson ES. Creatine
Supplementation and Brain Health. Nutrients. 2021 Feb 10;13(2):586. doi:
10.3390/nu13020586. PMID: 33578876; PMCID: PMC7916590.
Ozaki T, Yoshino Y, Tachibana A, Shimizu H, Mori T, Nakayama T,
Mawatari K, Numata S, Iga JI, Takahashi A, Ohmori T, Ueno SI. Metabolomic
alterations in the blood plasma of older adults with mild cognitive impairment
and Alzheimer's disease (from the Nakayama Study). Sci Rep. 2022 Sep
8;12(1):15205. doi: 10.1038/s41598-022-19670-y. PMID: 36075959; PMCID:
PMC9458733.
Snow WM, Cadonic C, Cortes-Perez C, Adlimoghaddam A, Roy
Chowdhury SK, Thomson E, Anozie A, Bernstein MJ, Gough K, Fernyhough P, Suh M,
Albensi BC. Sex-Specific Effects of Chronic Creatine Supplementation on
Hippocampal-Mediated Spatial Cognition in the 3xTg Mouse Model of Alzheimer's
Disease. Nutrients. 2020 Nov 23;12(11):3589. doi: 10.3390/nu12113589. PMID:
33238473; PMCID: PMC7700653.
Mihara M, Hattori N, Abe K, Sakoda S, Sawada T. Magnetic
resonance spectroscopic study of Alzheimer's disease and frontotemporal
dementia/Pick complex. Neuroreport. 2006 Mar 20;17(4):413-6. doi:
10.1097/01.wnr.0000203353.52622.05. PMID: 16514368.
Raven etal, 2013 Increased iron levels and decreased tissue
integrity in hippocampus of Alzheimer's disease detected in vivo with magnetic
resonance imaging. PMID:
23792695
Yavuz etal, 2012 Iron deficiency can cause cognitive
impairment in geriatric patients. PMID:
22546776
Liu etal, 2011 Iron promotes the toxicity of amyloid beta
peptide by impeding its ordered aggregation. PMID:
21147772
Lee etal, 2009 A disruption in iron-sulfur centre
biogenesis.... PMIT:
19290777
Ayton etal, 2015 Ferritin levels in the cerebrospinal fluid
predict Alzheimer's disease outcomes and are regulated by APOE.
PMID:
25988319
Armin etal 2010 In utero iron status and auditory nural maturation in premature
infants as evaluated by auditory brainstem response
PMID
19939407
Kwik-Uribe etal,
2000 Chronic marginal iron intakes during early development in mice result in
persistent changes in dopamine metabolism and myelin composition.PMID
11053527
Choudhury etal 2015 Latent iron deficiency at birth influences auditory neural
maturation in late preterm and term infants
PMID 26310540
Armony-Sivan etal 2004 Iron status and neurobehavioral development of premature
infants
PMID 15318248
Wenger etal, 2017 Effect of iron deficiency on simultaneous measures of
behavior, brain activity and energy..
PMID 28784049
Zumbrennen-Bullough etal 2014 Abnormal brain iron metabolism in Irp2 deficient
mice is associated with mild neurological and behavioral impairments
PMID 24896637
Georgieff 2008
The role of iron in neurodevelopment: fetal iron deficiency and the developing
hippocampus
PMID PMC2711433
Porter etal, 1994
The
use of serum ferritin estimation
in the investigation of anaemia in patients with rheumatoid
arthritis
Clin Exp Rheumatol. 1994
Mar-Apr;12(2):179-82
Finch etal, 1976 Iron deficiency in the rat. Physiological
and biochemical studies of muscle dysfunction. PMC:
333200
Mangialasche etal, 2015 Lymphocytic mitochondrial aconitase
activity is reduced in Alzheimer's disease and mild cognitive impairment.
PMID:
25322927
Raukas etal, 2012 Mitochondrial oxidative stress...
PMID:
22962855
Yarian etal 2006 Aconitase is the main functional target of
aging in the citric acid cycle of kidney mitochondria in mice.
PMID:
16289253
Corrigan etal, 1998 Abnormal content of N-6 and N-3
long-chain unsaturated fatty acids in the phosphoglycerides and cholesterol
esters of parahippocampal cortex from Alzheimer's disease patients and its
relationship to acetyl CoA content.
PMID:
9698673
Kish etal, 1992 Brain cytochrome oxidase in Alzheimer's
disease. PMID:
1321237
He etal, 2014 Hydrogen sulfide improves spatial memory
impairment and decreases production of AB.... PMID:
24412510
Sonntag,etal, 2017 Late-onset Alzheimer's disease is
associated with inherent changes in bioenergetics profiles. NATR
s41587
Chen etal, 2015 Neuroprotective effects of hydrogen sulfide
and the underlying signaling pathways. PMID:
25528761
Kamat etal, 2015 Hydrogen sulfide ameliorates homocysteine-induced
Alzheimer's disease-like pathology..... PMID
26019015
Wang etal, 2014 Role of hydrogen sulfide in secondary
neuronal injury. PMID:
24239876
Sen etal 2010 Homocysteine to hydrogen sulfide or
hypertension. PMID:
20387006
Selley 2003 Increased concentrations of homocysteine
and asymmetric dimethylarginine and decreased concentrations of nitric oxide in
the plasma of patients with Alzheimer's disease.
PMID: 12928408
Zeng etal, 2015 Homocysteine, endothelin-1 and nitric oxide
in patients with hypertensive disorders complicating pregnancy.
PMIT:
26823880
Lane etal, 2006 Targeting acetylcholinesterase and
butylcholinesterase in dementia. PMID:
16083515
Tajeddinn etal, 2016 Association of platelet serotonin
levels in Alzheimer's disease with clinical and cerebrospinal fluid markers.
PMID:
27163811
Vermeiren etal, 2015 The monoaminergic
footprint of depression and psychosis in dementia with Lewy bodies compared to
Alzheimer's disease.
PMID:
24717350
Werner etal, 2016 Serotonergic drugs: Agonists/antagonists at
specific serotonergic subreceptors for the treatment of cognitive, depressant
and psychotic symptoms in Alzheimer's disease. PMID:
26818863
Puranen etal, 2016 Incidence of antidepressant use in
community-dwelling persons with and without Alzheimer's disease...PMID:
26924266
Cardoso etal, 2014 Selenium status in
elderly: relation to cognitive decline PMID
25220532
Akbaraly etal, 2007
Plasm Selenium over time and cognitive decline in the elderly
Epidemiology, Lippinscott. 18, 52-58
Haratake etal, 2013
Elevated amyloid-B plaque deposition in dietary selenium-deficient Tg2576
transgenic mice PMID
23456036
Nasrabady etal, 2018
White matter changes in Alzheimer's disease: a focus on myelin and
oligodendrocytes PMC
5834839
Gáll Z, Székely O. Role of Vitamin D in Cognitive Dysfunction: New Molecular
Concepts and Discrepancies between Animal and Human Findings. Nutrients. 2021
Oct 20;13(11):3672. doi: 10.3390/nu13113672. PMID: 34835929; PMCID: PMC8620681.
Morello M, Landel V, Lacassagne E, Baranger K, Annweiler C, Féron F, Millet P.
Vitamin D Improves Neurogenesis and Cognition in a Mouse Model of Alzheimer's
Disease. Mol Neurobiol. 2018 Aug;55(8):6463-6479. doi:
10.1007/s12035-017-0839-1. Epub 2018 Jan 9. PMID: 29318446; PMCID: PMC6061182.
Landel V, Annweiler C, Millet P, Morello M, Féron F. Vitamin D, Cognition and
Alzheimer's Disease: The Therapeutic Benefit is in the D-Tails. J Alzheimers
Dis. 2016 May 11;53(2):419-44. doi: 10.3233/JAD-150943. PMID: 27176073; PMCID:
PMC4969697.
Szczechowiak K, Diniz BS, Leszek J. Diet and Alzheimer's dementia - Nutritional
approach to modulate inflammation. Pharmacol Biochem Behav. 2019 Sep;184:172743.
doi: 10.1016/j.pbb.2019.172743. Epub 2019 Jul 26. PMID: 31356838.
Yadav et al, 2019 Protein
misfolding diseases and therapeutic approaches. Curr Protein Pept Sci,
20P1226-1245
Gamez et al, 2018 Protein
misfolding diseases: Prospects of Pharmacological treatment. Clin Genet, 93;
450-458
Wankhede et al, 2022.
Involvement of molecular chaperone in protein mis-folding brain diseases. 147l
116247
Pan, Y., Wallace, T. C., Karosas, T., Bennett, D. A., Agarwal,
P., & Chung, M. (2024). Association of egg intake with Alzheimer’s dementia risk
in older adults: The rush memory and aging project. The
Journal of nutrition, 154(7),
2236-2243.
Oikonomidi, A., Lewczuk, P., Kornhuber, J., Smulders, Y.,
Linnebank, M., Semmler, A. and Popp, J. (2016), Homocysteine metabolism is
associated with cerebrospinal fluid levels of soluble amyloid precursor protein
and amyloid beta. J. Neurochem., 139: 324-332. https://doi.org/10.1111/jnc.13766
Soros etal, 2013 Antihypertensive treatment can
prevent stroke and cognitive decline PMID
23247612
Ahmed etal 2019 Vitamin B12 deficiency and hyperhomocysteinaemia in outpatients
with stroke or transient ischaemic attack. PMID
30670531
Liquori etal 2016 Cerebrospinal fluid lactate levels and brain [18f]FDG PET
hypometabolism with the default mode network in Alzhemeir's Diseas. PMID
27221635
Chen and Zhong 2013 Decoding Alzheimer's disease from perturbed cerebral glucose
metabolism: Implications for diagnostic and therapeutic strategies. PMID
23850509
Chaturvedi and Beal 2013 Mitochondrial diseases of the brain. PMID
23567191
Furst et al 2012 Cognition, glucose metabolism and amyloid burden in Alzheimer's
disease. Neurobiol aging 33, 215-225
Banerjee et al 2016 Mild mitochondrial deficits....pathobiology of Alzheimer's
disease. PMID
26923918
Copyright © 2018 B12 Oils. All Rights Reserved.
Metabolism and Metabolic markers of Dementia and Alzheimer's Disease




Creatine and energy production
within the cell
Creatine supplementation and
Improvement in Cognition




References
Reproduction in whole or in part in any form or medium without express written
permission is prohibited